newsroom

Insights & Articles

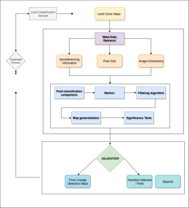
LULC change analysis in support of the Greek national space project

On
The Greek national satellite space project: axis 3 land monitoring service aims to strengthen the country's capabilities in satellite technologies and applications while facilitating the exchange of satellite data. Its primary objective is to design, deve
diagram

GeoBits: Small updates, big ideas from the world of geospatial

On
Τι νέο «χτίζεται» αυτή τη στιγμή στον κόσμο των γεωχωρικών τεχνολογιών; Ποιες εφαρμογές αλλάζουν τον τρόπο που βλέπουμε και αξιοποιούμε τον χώρο γύρω μας;
pannels

Geospatial News

On
Το “Geospatial” είναι ο κόσμος όπου τα δεδομένα «πιάνουν τόπο» - στον χάρτη. Και εμείς, στην Consortis Geospatial, συγκεντρώνουμε για εσάς τις πιο ενδιαφέρουσες εξελίξεις από τη γεωπληροφορική, τα GIS και τα γεωχωρικά δεδομένα, από κάθε γωνιά του κόσμου.
geospatial news

Δημόσια Map Portal – Μια νέα προσέγγιση

On
Η ταχεία ανάπτυξη των GIS και ειδικά των διαδικτυακών εφαρμογών αυτών, έχει αλλάξει τον τρόπο με τον οποίο οι οργανισμοί διαχειρίζονται και αξιοποιούν τα γεωχωρικά δεδομένα. Πόσο πετυχημένα το κάνουμε όμως αυτό στην Ελλάδα;
Evrymap Thermaikos